国内动态 独家新闻 国外动态 市场分析 企业新闻 技术资讯 政策法规 主题站
“第七届中国绝热材料行业学术年会”会议通知
发布时间:2023-11-04   浏览次数:


各有关单位:


2023年是全面贯彻落实党的二十大精神的开局之年。党的二十大报告将推动经济社会发展绿色化、低碳化作为实现高质量发展的关键环节。绝热材料在国家节能减排、绿色发展进程中发挥着重要作用,这给绝热材料行业带来新的增长点。但现阶段我国经济发展放缓,绝热材料行业面临需求收缩、供给冲击的双重压力,为强化产业上下游协同创新,推动行业高端化、智能化、绿色化发展,提升供给质量、增强内生动力、激发应用活力,中国硅酸盐学会绝热材料分会兹定于2023年11月20日-11月22日上海富悦大酒店围绕“携手向新 质领未来”主题召开“第七届中国绝热材料行业学术年会”,就当前形势下国内绝热材料行业的发展趋势、技术研究、创新应用等方面进行专题研讨交流,共同探索如何引领行业高质量发展,增强内需发展动力,开拓合作共赢的新局面。


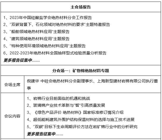
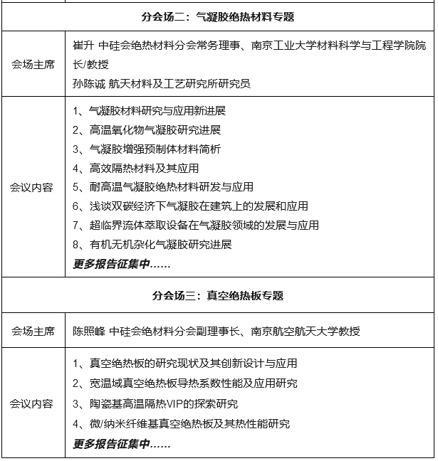
本届年会内容丰富,同期将进行:“中国硅酸盐学会绝热材料分会第二届理事单位”授牌仪式和“全国绝热材料产品质量稳定合格企业”颁奖仪式;“矿物棉绝热材料专题”“气凝胶绝热材料专题”“真空绝热板专题”分会场;《绿色产品评价 绝热材料》国家标准工作组闭门会议及《气凝胶复合绝热材料用基材 第2部分:玻璃纤维湿法毡》标准启动会;“绝热材料应用与产业发展成果展示会”。


会议组织

主办单位:
中国硅酸盐学会绝热材料分会
国家新材料测试评价平台复合材料行业中心
承办单位:
南京玻璃纤维研究设计院有限公司
协办单位:
上海新型建材岩棉有限公司
国检测试控股集团南京国材检测有限公司
南京玻璃纤维研究设计院膜材料公司
更多单位征集中……
支持单位:
神州节能科技集团有限公司
瓦克化学(中国)有限公司
杭州瑞江新材料技术有限公司
南京茂发化工有限公司
迪威瑞科技(北京)有限公司
杭州蓝帜精密刀锯有限公司
更多单位征集中……
合作媒体:
中国建材信息总网
《中国建材》杂志
《中国建材报》
《保温材料与节能技术》
“保温材料与节能技术”微信公众号


会议日程安排

2023年11月20日-22日
上海富悦大酒店

松江区茸悦路208弄


会议内容


相关费用


会务组联系方式


马 剑13851757521(同微信)

贺林竞13914799339

王熙艳13913896316 (同微信)

陈依婷13675163721 (同微信)

▓ 责编:小棉袄

来源:绝热节能网
 关键词:
免责申明 网员服务 广告服务 站内导航 联系我们 关于我们 友情链接
版权所有 南京玻璃纤维研究设计院有限公司 www.chinajrjn.com 苏ICP备09016666号-9